咨询热线
023-68516492
客户支持中心
首页
新闻资讯
行业动态
公司动态
通知公告
关于我们
企业文化
企业荣誉
企业资质
客户中心
保养常识
常见问题
售后服务
下载中心
人才招聘
人才战略
招聘信息
联系我们
工程案例
技术方案
产品中心
SincoTecM2X系列
SincoTecM3X系列
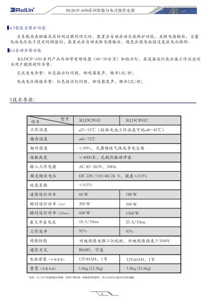
RLDCP-650系列
SINCOTEC M50G系列
SINCOTEC M60G系列
网站首页
>
产品中心
>
RLDCP-650系列
RLDCP-650系列智能分布式操作电源
2014-11-05 11:19
关键字: RLDCP-650,系列,智能,分布式,操作,电源,
推荐产品
智能操控装置RLSCD-3000系列
SINCOTEC S3200F微机保护
SincoTecM21C单相功率因数仪表
SincoTecM21P单相有功功率仪表
SincoTecM21Q单相无功功率仪表
SincoTecM21F数字式频率仪表
SincoTecM33E网络多功能仪表
SincoTecM21V,单相电流仪表
SincoTecM21A单相电流仪表
SincoTecM23A三相电流仪表
热门文章
RLDCP-650系列智能分布式操作电源
最近更新
重庆送变电推进高屋至楚
SINCOTEC S3300F技术及使用手
SINCOTEC S3200F技术及使用手
SINCOTEC S3130F技术及使用手
RL-EARC-600弧光保护系统使用
Recent Search Keywords
Business
Web Development
SEO
Logistics
Freedom